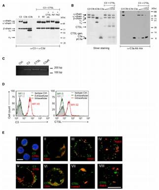
1.钙网蛋白调控银屑病发病
银屑病(牛皮癣)是一种复杂的炎症性皮肤病,并无有效的治疗方案。西班牙科研人员最近通过对银屑病患者表皮蛋白分析,发现一个名为钙网蛋白(S100A8-S100A9)的蛋白复合物能够通过对补体C3的调控诱发银屑病发病,为治疗这一疾病提供了新的方向。Schonthaler HB, Guinea-Viniegra J, Wculek SK, et al. S100A8-S100A9Protein Complex Mediates Psoriasis by Regulating the Expression ofComplement Factor C3. Immunity. 2013, 39(6):1171-81.
|
 |
 |
2.胸腺基质淋巴细胞引发骨髓外造血及 过敏性炎症骨髓外造血[EMH]指造血干细胞(HSCs)在骨髓外增值、发育及分化的过程,很多信号和分子被证实在EMH中发挥作用。美国科研人员证实,胸腺基质淋巴细胞(TSLP)能够引发EMH过程,并激发过敏性炎症,从而引起各类过敏性疾病。Siracusa MC, Saenz SA, Wojno ED, et al. Thymic Stromal Lymphopoietin-Mediated Extramedullary Hematopoiesis Promotes Allergic Inflammation. Immunity. 2013, 39(6): 1158-70.
|
3.胞内补体调控T细胞动态平衡和分化
补体是固有免疫中一个重要的免疫系统,且主要在细胞外发挥作用。而华盛顿大学科学家发现,人类T细胞内的补体成分C3还对适应性免疫有重要调控作用,C3介导了T细胞生存及其向Th1方向分化,在类风湿性关节炎患者体内发挥重要免疫作用。Liszewski MK, Kolev M, Le Friec G, et al. Intracellular ComplementActivation Sustains T Cell Homeostasis and Mediates EffectorDifferentiation. Immunity. 2013, 39(6):1143-57.
|
 |
 |
4.蛋白衣壳帮助HIV-1躲避免疫识别 众所周知,HIV-2比HIV-1致病性低,也较易被免疫识别和抑制。法国科研人员的一项研究揭示了其中机制:HIV-1特殊的蛋白衣壳结构能够保护其cDNA不被DC细胞中的感受分子cGAS识别,而HIV-2的衣壳结构无此功能,故容易被DC细胞识别并杀伤。
Lahaye X, Satoh T, Gentili M, et al. The Capsids of HIV-1 andHIV-2 Determine Immune Detection of the Viral cDNA by theInnate |
5.志贺菌逃避免疫杀伤的机制
在被微生物感染时,肠道上皮细胞会释放一种名为ATP的物质作为早期预警信号,从而活化免疫系统。而法国一项研究发现,肠道感染的志贺菌能够通过释放一种脂质介质PtdIns5P,抑制ATP的释放,从而抑制肠道免疫活化,以便自身生存。
Puhar A, Tronchère H, Payrastre B, et al. A Shigella Effector DampensInflammation by Regulating Epithelial Release of Danger Signal ATPthrough Production of the Lipid Mediator PtdIns5P. Immunity. 2013,39(6):1121-31 |
 |
 |
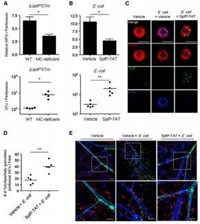
6.沙门氏菌抑制肠道免疫的机制 和许多病原菌一样,沙门氏菌的毒力取决于其自身的侵袭力,和其免疫抑制功能两个方面。美国杜克大学科研人员发现,鼠沙门氏菌可以通过抑制肠道局部肥大细胞的脱颗粒,阻止肠道固有免疫的活化,而其中一个关键蛋白是分泌效应蛋白SptP。
Choi HW, Brooking-Dixon R, Neupane S, et al. Salmonella typhimurium impedes innate immunity with a mast-cell-suppressing protein tyrosine phosphatase, SptP. Immunity. 2013, 39(6):1108-20. |
7.FcRn受体有效活化免疫系统抵御 结直肠癌
新生Fc受体FcRn之前被证实在肠道粘膜免疫中发挥重要作用,而哈佛科研人员一项研究证实,肠道DC细胞表达的FcRn在免疫系统抵御结直肠癌发生过程中亦发挥重要作用,FcRn+CD11c+ DCs细胞亚群是结直肠癌患者预后良好的有效标志。
Baker K, Rath T, Flak MB, et al. Neonatal Fc ReceptorExpression in Dendritic Cells Mediates Protective Immunityagainst Colorectal Cancer. Immunity. 2013, 39(6):1095-107. |
 |
 |
8.BTLA调控γδ T细胞平衡γδ T细胞在炎症过程中快速分泌炎症因子帮助清除感染,但并不清楚怎样的机制维持了γδ T的平衡以免炎症损伤组织。美国科研人员发现抑制性受体BTLA在这一过程中发挥作用,IL-7和RORγt作为双向开关,以BTLA作为支点调控γδ T细胞动态平衡。Bekiaris V, Sedý JR, Macauley MG, et al. The Inhibitory Receptor BTLA Controls γδ T Cell Homeostasis and Inflammatory Responses.Immunity. 2013, 39(6):1082-94.
|
| 9.过于"尽职"降解肿瘤细胞导致抗肿瘤免疫失效 |
|
肿瘤细胞死亡后的一些组分被免疫系统识别,能诱导抗肿瘤免疫的活化。而日本科学家发现一个名为TIM-4的分子能够降解死亡肿瘤细胞,但其过于尽职地降解这些细胞残骸造成免疫系统无法获得肿瘤抗原,从而反而抑制了抗肿瘤免疫。Baghdadi M, Yoneda A, Yamashina T, et al. TIM-4 Glycoprotein-Mediated Degradation of Dying Tumor Cells by Autophagy Leads to Reduced Antigen Presentation and Increased Immune Tolerance. Immunity. 2013, 39(6):1081.
|
 |
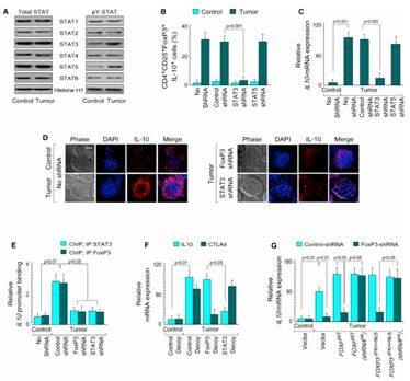
| 10.FoxP3-STAT3共同调控肿瘤患者Th2型细胞因子产生 |
| FoxP3是Treg细胞最重要的转录调控因子。印度科研人员发现,肿瘤患者体内的一群Treg细胞中,FoxP3并不作为转录因子直接发挥作用,而是作为共转录因子,以FoxP3-STAT3复合物的形式调控了IL-10依赖的2型细胞因子的产生。Hossain DM, Panda AK, Manna A, et al. FoxP3 Acts as a Cotranscription Factor with STAT3 in Tumor-Induced Regulatory T Cells. Immunity. 2013, 39(6):1057-69. |
|
11.代谢重编程调控Th2细胞分化
Naive T细胞在抗原和外界因素诱导下向不同方向活化,美国科研人员一项研究发现,Raptor-mTORC1介导的代谢重编码在Th2分化中发挥重要作用,mTORC1调控糖酵解、脂肪生成和氧化磷酸化,而mTORC1调控葡萄糖代谢、细胞因子反应Th2细胞生成。Yang K, Shrestha S, Zeng H, et al. T Cell Exit from Quiescence and Differentiation into Th2 Cells Depend on Raptor-mTORC1-Mediated Metabolic Reprogramming. Immunity. 2013, 39(6):1043-56.
|
 |
12.结晶解析γδT细胞识别CD1d分子结构
研究认为γδT细胞通过识别CD1d递呈的脂类抗原而被活化,芝加哥大学的科研人员通过蛋白结晶解析深入研究了这一复杂的蛋白复合结构,明确了"γδTCR-CD1d-硫脂抗原"的空间构象,并证实这一过程在人Vγ1肠道克隆中普遍存在。Luoma AM, Castro CD, Mayassi T, et al. Crystal Structure of Vδ1 T CellReceptor in Complex with CD1d-Sulfatide Shows MHC-like Recognitionof a Self-Lipid by Human γδ T Cells. Immunity. 2013, 39(6):1032-42.
|
 |
13.环-GMP-AMP合成酶的活化机制
环-GMP-AMP合成酶(cGAS)作为一种胞质内DNA感应分子,在抗病毒(如HIV)免疫中发挥作用。美国科研人员最近深入研究了cGAS的活化机制,发现cGAS能通过两个结合位点与胞内病原DNA集合,从而被双链DNA诱导的寡聚反应所活化并激活免疫反应。Li X, Shu C, Yi G, et al. Cyclic GMP-AMP Synthase Is Activated by Double-Stranded DNA-Induced Oligomerization. Immunity. 2013, 39(6):1019-31.
|
 |
14.Csk在TCR信号启动中的作用
TCR信号是由Src家族激酶(SFKs)启动的,美国科学家最近研究了SFKs的一个负向调控激酶Csk在这一启动过程中的作用,发现Csk在阻止TCR信号启动中发挥关键作用。进一步机制研究证实,Csk的这一调控作用与肌动蛋白重塑相关。Tan YX, Manz BN, Freedman TS, et al. Inhibition of the kinase Csk in thymocytes reveals a requirement for actin remodeling in the initiation of full TCR signaling. Nat Immunol. 2014, 15(2):186-94.
环-GMP-AMP合成酶(cGAS)作为一种胞质内DNA感应分子,在抗病毒(如HIV)免疫中发挥作用。美国科研人员最近深入研究了cGAS的活化机制,发现cGAS能通过两个结合位点与胞内病原DNA集合,从而被双链DNA诱导的寡聚反应所活化并激活免疫反应。Li X, Shu C, Yi G, et al. Cyclic GMP-AMP Synthase Is Activated by Double-Stranded DNA-Induced Oligomerization. Immunity. 2013, 39(6):1019-31.
|
 |
15.CD1a以油脂为抗原活化自身免疫反应
CD1a作为非经典MHC分子能在血液和皮肤中递呈自身抗原,从而活化自身反应性T细胞。但人们不清楚这些抗原具体是什么,哈佛大学科研人员最近发现,皮肤上一些非极性油脂分子是CD1a递呈的抗原,这位免疫屏障研究指明了新的方向。de Jong A, Cheng TY, Huang S, et al. CD1a-autoreactive T cells recognize natural skin oils that function as headless antigens. Nat Immunol. 2014, 15(2):177-85.
|
 |
16.STAT-1与DNA的结合对I/II型干扰素的影响
STAT1在I/II型干扰素的产生中都发挥关键作用,但尚不清楚STAT1在两条通路中的作用机制是否相同。英国科研人员通过基因修饰小鼠发现,STAT1与DNA的结合是其活化II型干扰素所必须的,而I型干扰素的产生并不依赖这种结合。Begitt A, Droescher M, Meyer T, et al. STAT1-cooperative DNA binding distinguishes type 1 from type 2 interferon signaling. Nat Immunol. 2014, 15(2):168-76.
|
 |
 |
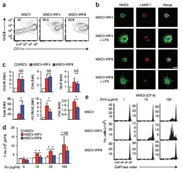
17.IRF4在DC细胞抗原递呈中的关键作用CD11b+的DC细胞通过其MHCII分子执行抗原递呈功能,活化CD4 T细胞。美国科研人员通过染色质免疫共沉淀(ChIP)发现转录因子IRF4在DC发育及其执行抗原递呈功能过程中发挥关键作用,而其同源分子IRF8则没有相似功能。Vander Lugt B, Khan AA, Hackney JA, et al. Transcriptional programming of dendritic cells for enhanced MHC class II antigen presentation. Nat Immunol. 2014, 15(2):161-7.
|
18.HDL介导巨噬细胞抗炎症反应及机制
高密度脂蛋白(HDL)能有效逆转胆固醇转运,从而缓解和预防动脉粥样硬化。亦有研究证实HDL具有一定的抗炎症作用。德国波恩大学一项研究发现,HDL能通过转录因子ATF3抑制巨噬细胞TLR信号的传导,从而有效抑制巨噬细胞相关炎症。De Nardo D, Labzin LI, Kono H, et al. High-density lipoprotein mediates anti-inflammatory reprogramming of macrophages via the transcriptional regulator ATF3. Nat Immunol. 2014, 15(2):152-60.
|
 |
19.多分子共同调控嗜中性粒细胞活化
美国科研人员最近在人和小鼠骨髓中发现一群新的中性粒细胞,其特征是组成型表达RORγt ,并受其自分泌IL-17A的调控。研究发现多种分子包括IL-6、IL-23、RORγt和dectin-2共同调控该群细胞的活化,并在真菌感染时发挥免疫功能。Taylor PR, Roy S, Leal SM Jr, et al. Activation of neutrophils by autocrine IL-17A–IL-17RC interactions during fungal infection is regulated by IL-6, IL-23, RORγt and dectin-2. Nat Immunol. 2014, 15(2):143-51.
|
 |
20.先天样T细胞的"跨界"机制
先天样T细胞(Innate-like T cells)是一群"跨界"于固有免疫与适应性免疫之间的细胞。英国科学家发现,这种"跨界"机制决定于其特殊的TCR信号——即在该细胞发育过程中TCR信号发育关键作用,但又快速衰减从而使其获得了固有免疫功能。Wencker M, Turchinovich G, Di Marco Barros R, et al. Innate-like T cells straddle innate and adaptive immunity by altering antigen-receptor responsiveness. Nat Immunol. 2014, 15(1):80-7.
|
 |
|